Runtime

The following document describes Qualcomm AIC 100 User space Linux Runtime classes design and implementation.

QPC Elements

QPC

Class Qpc is a main QPC API class type that provides functionality to allocate a QPC from a filename or buffer, and also provides API to query information related to the loaded QPC.

Class Qpc has 2 Factory functions to create a std::shared_ptr<> of Qpc. There are couple of ways to create QPC object.

The class is non-copyable, nor movable.

  1. Creating from buffer and size.

  2. Creating from a given filename (base-path plus filename).

If Factory instance creation is successful, the functions will return an instance of std::shared_ptr<>, otherwise a proper exception will be thrown.

Important API in class type Qpc includes the following:

  1. getInfo() - returns QpcInfo. See below for more info.

  2. getBufferMappings() - returns a container of BufferMappings. Each BufferMapping instance in the container includes information on the buffers as obtained from Qpc file. Name, size, direction and index of buffers.

  3. getBufferMappingsDma - Same return type as above (getBufferMapping()) but for DMA allocated buffers instead of user’s heap allocated ones.

  4. getIoDescriptor() - returns pointer to QData which is a buffer and length of the QPC buffer.

  5. get() - returns a const pointer to QAicQpcObj - which is an opaque Data structure to Internal Program Container. Users have no visibility to the API of QAicQpcObj since it is Opaque in the C layer.

  6. buffer() - returns the QPC buffer as a const pointer to uint8_t.

  7. size() - returns the size of the QPC buffer.

QpcFile

Class QpcFile is encapsulating the QPC file basepath and filename as well as DataBuffer<QData> data member which holds the buffer of the QPC file. QpcFile takes the base-path and the filename of the QPC, where programqpc.bin is a default filename provided in the constructor. QpcFile is a non-movable, non-copyable type.

It has a load() function that will load the content of the QPC into DataBuffer<> which holds QData buffer representation internally.

There are few APIs provided by the QpcFile class type.

  1. getBuffer() - returns a QData buffer const reference.

  2. data() - returns a const uint8_t pointer to buffer.

  3. size() - returns the size of the loaded QPC file buffer.

QpcInfo

Struct QpcInfo is a simple struct type that aggregates a collection of QpcProgramInfo (also referred to as “program”) and corresponding collection of QpcConstantsInfo (also referred to as “constants”).

QpcProgramInfo

Struct QpcProgramInfo is a simple struct aggregating information related to the content of the loaded QPC.

For example:

  1. BufferMappings, user allocated or DMA.

  2. Name identifying a segment in QPC file.

  3. Number of cores requires to run the program.

  4. Program Index in the QPC.

  5. Size of the program

  6. Batch size.

  7. Number of Semaphores, number of MC(MultiCast) IDs.

  8. Total required memory to run the program.

QpcConstantsInfo

Struct QpcConstantsInfo defines the Constants info that are obtained from the QPC file. It has the following attributes:

  1. name

  2. index

  3. size

BufferMappings

Vector BufferMappings is a vector of BufferMapping.

BufferMappings is created from QPC.

BufferMappings is used by API to store the Input/Output buffer information that is also used to create inferenceVector.

BufferMapping

Struct BufferMapping is a simple struct type that describes the information of a buffer.

Struct BufferMapping has two constructors:

  1. Creating by providing all of the data members.

  2. Default constructor that creates an uninitialized BufferMapping instance.

Struct BufferMapping has following structure data members:

  1. bufferName - string name identifying the buffer.

  2. index - an unsigned int that represent the index in an array of buffers.

  3. ioType - define the direction of a buffer from user’s perspective. An input buffer is from user to device. An output buffer is from device to user.

  4. size - buffer size in bytes.

  5. isPartialBufferAllowed - Partial buffer is a feature that allows buffer to have actual size that is smaller than what is specified in IO descriptor. isPartialBufferAllowed is set by IO descriptor. By setting isPartialBufferAllowed true, this buffer takes user buffer that is smaller than what is specified by size.

  6. dataType - define the format of buffer. The types of format is defined in struct QAicBufferDataTypeEnum

QAicBufferDataTypeEnum

Struct QAicBufferDataTypeEnum is a simple struct type that defines the data type of the BufferMapping.

Struct QAicBufferDataTypeEnum defines following data types:

  1. BUFFER_DATA_TYPE_FLOAT - 32-bit float type (float)

  2. BUFFER_DATA_TYPE_FLOAT16 - 16-bit float type (half, fp16)

  3. BUFFER_DATA_TYPE_INT8Q - 8-bit quantized type (int8_t)

  4. BUFFER_DATA_TYPE_UINT8Q - unsigned 8-bit quantized type (uint8_t)

  5. BUFFER_DATA_TYPE_INT16Q - 16-bit quantized type (int16_t)

  6. BUFFER_DATA_TYPE_INT32Q - 32-bit quantized type (int32_t)

  7. BUFFER_DATA_TYPE_INT32I - 32-bit index type (int32_t)

  8. BUFFER_DATA_TYPE_INT64I - 64-bit index type (int64_t)

  9. BUFFER_DATA_TYPE_INT8 - 8-bit type (int8_t)

  10. BUFFER_DATA_TYPE_INVAL - invalid type

Context Elements

Context

There are various Linux Runtime core components like qpc, program, execObj, and queue etc. which are needed to run inference and enhance performance/usability. Class Context is a primary class which helps to link all LRT core components. Context object should be created first. Application creates a context to obtain access to other API functions, the context is passed in other API calls. The caller can also register for logging and error callbacks. A context ID is passed to the error handler to uniquely identify the Context object.

Class Context has a Factory functions to create a std::shared_ptr<> of Context.

Context object is created from context properties, list of devices used by this context, logging callback function, specific user data to be included in log callback, an error handler to call in case of critical errors and specific user data to be included in error handler callback. If logging callback and error handler are not provided then default defaultLogger and defaultErrorHandler will be used.

If Factory instance creation is successful, the functions will return an instance of std::shared_ptr<>, otherwise a proper exception will be thrown.

Important API in class type Context includes the following:

  1. findDevice() - returns a suitable device for the network and check selected device has enough resources.

  2. setLogLevel() - set new logging level to get logging information while running the program. See below for more details about QLogLevel.

  3. getLogLevel() - returns current logging level for given Context.

  4. get() - returns a const pointer to QAicContext. Users have no visibility to the API of QAicContext since it is Opaque in the C layer.

  5. getId() - returns an unsigned int that represent id of the Context. This id will be returned in error reports to refer a specific created context.

  6. objName() - returns const std::string which is name of the object. For context object name is Context.

  7. objNameCstr()- returns a pointer to an array that contains a null-terminated sequence of char representing the name of an object.

QLogLevel

There are different type of logging level to see different kind of logs.

  1. QL_DEBUG : set to this level to see debug logs

  2. QL_INFO : set to this level to see informative logs

  3. QL_WARN : set to this level to see warning logs

  4. QL_ERROR : set to this level to see error logs

LogCallback - It is a logging callback lambda function.

ErrorHandler - It is an error handler lambda function to call in case of critical errors.

Profiling Elements

For overview of profiling feature refer to Profiling Support in Runtime.

ProfilingHandle

ProfilingHandle provides interface to use num-iter based profiling. Refer to Num-iter based profiling for more details on num-iter based profiling feature.

A ProfilingHandle object should be created using the Factory method. User needs to specify the Program that should be profiled, number of samples to collect, callback to call to deliver report, and type of profiling output expected.

Info

Profiling type parameter has a default value set to Latency type.

Important API in class type ProfilingHandle includes the following:

  1. start() - Start profiling. After the API call, profiling data from all the inferences for specified Program will be collected till either user calls stop() or number of requested samples have been collected.

  2. stop() Stop profiling. Stops profiling even if the num-samples requirement has not been met. This API calls triggers a callback to the user specified callback with profiling report of all collected samples.

Info

If stop() is called without any inferences being complete for the specified Program, callback will not get triggered.

StreamProfilingHandle

ProfilingHandle provides interface to use duration based profiling. Refer to Duration based profiling for more details on duration based profiling feature.

A StreamProfilingHandle object should be created using the Factory method. User needs to specify the sampling rate, reporting rate, callback to call to deliver report and profiling output format expected. User may optionally specify a name for the handle, and regEx to auto add/remove programs.

Info

Profiling type is specified using ProfilingProperties field. ProfilingProperties has a default param nullptr which results in profiling type to be Latency type.

Important API in class type StreamProfilingHandle includes the following:

  1. start() - Start profiling. After the API call, user should expect a callback at every reporting rate boundary containing information of profiling inferences during that duration.

Info

User will get callback even if there are no samples collected.

  1. stop() Stop profiling. A final report will be delivered to user when the profiling is stopped with the profiling data of samples collected from last report till the point stop() is called.

  2. addProgram() - Add a program to list of program being profiled.

Info

Adding program when profiling is active can cause spurious report callback or a delayed report callback.

  1. removeProgram() - Remove a program from list of program being profiled.

Info

Removing program when profiling is active can cause spurious report callback or a delayed report callback.

  1. flushReports() - After profiling is stopped using stop() API, user should make sure that all the reports on the queue of the profiling infrastructure are delivered to user as callback before application exit. flushReports() API only returns after there are no more reports left to be delivered to the user, thus ensuring a clean application exit.

Inferencing Elements

QBuffer

QBuffer is a struct that contains pointer to the buffer and its size. It can have Input or output buffer address from heap or DMA memory. handle, offset and type are considered only when type is QBUFFER_TYPE_DMABUF or QBUFFER_TYPE_PMEM. It has following Members:

  1. size - Total size of memory pointed by buf pointer or handle.

  2. buf - Buffer Pointer, must be valid in case of heap buffer.

  3. handle - Buffer Handle, must be valid in case of DMA (or PMEM) buffer.

  4. offset - Offset within handle.

  5. type - Type of the buffer heap, DMA or PMEM.

InferenceVector

InferenceVector contains a vector of QBuffer. Vector of QBuffer is a vector containing both input and output buffers. User can create InferenceVector from multiple sources like files from disk or create QBuffer with data available with the user and set them in InferenceVector with setBuffers() API of this class. The input buffer will be used for inference and result of inference will be stored in output buffer. User needs to keep reference of InferenceVector until inference is complete and user can read output buffers from inference vector after completion of inference.

InferenceVector APIs

  • getVector(): Returns a vector of QBuffer. Vector contains both input and output buffers. QBuffer is a struct that contains pointer to the buffer and its size. User can call this after the inference is completed to read output buffers.

  • setBuffers(): Sets input and output buffers of this InferenceVector

  • Factory(): Instantiates InferenceVector

InferenceHandle

InferenceHandle contains InferenceVector and id given at the time of submission of inference. InferenceHandle cannot be created directly by the user, user can get an available InferenceHandle by calling getAvailable() API of InferenceSet. InferenceHandle is a container that has data needed for inference stored in InferenceVector. Number of InferenceHandle objects created depends on the set_size and num_activations parameters passed during instantiation of InferenceSet. Number of InferenceHandle and number of ExecObj created will be the same.

LifeCycle of InferenceHandle

  • InferenceHandle objects are created when InferenceSet is instantiated and all objects are moved to availableList vector from which user can retrieve it by calling getAvailable() API of InferenceSet

  • When user calls getAvailable() if availableList vector has an InferenceHandle, it is popped out from the availableList and returned to user, otherwise this call is blocked until the user puts the used InferenceHandle using putCompleted() API

  • User sets buffers in the InferenceHandle it got using setBuffers() API

  • User submits InferenceHandle using submit() API of InferenceSet

  • To get the completed InferenceHandle user can call getCompleted() or getCompletedId() and extract/read the output of inference from InferenceHandle

  • After processing the output of inference, user needs to call putCompleted() API of InferenceSet to put completed InferenceHandle back to availableList vector otherwise getAvailable() call will be blocked

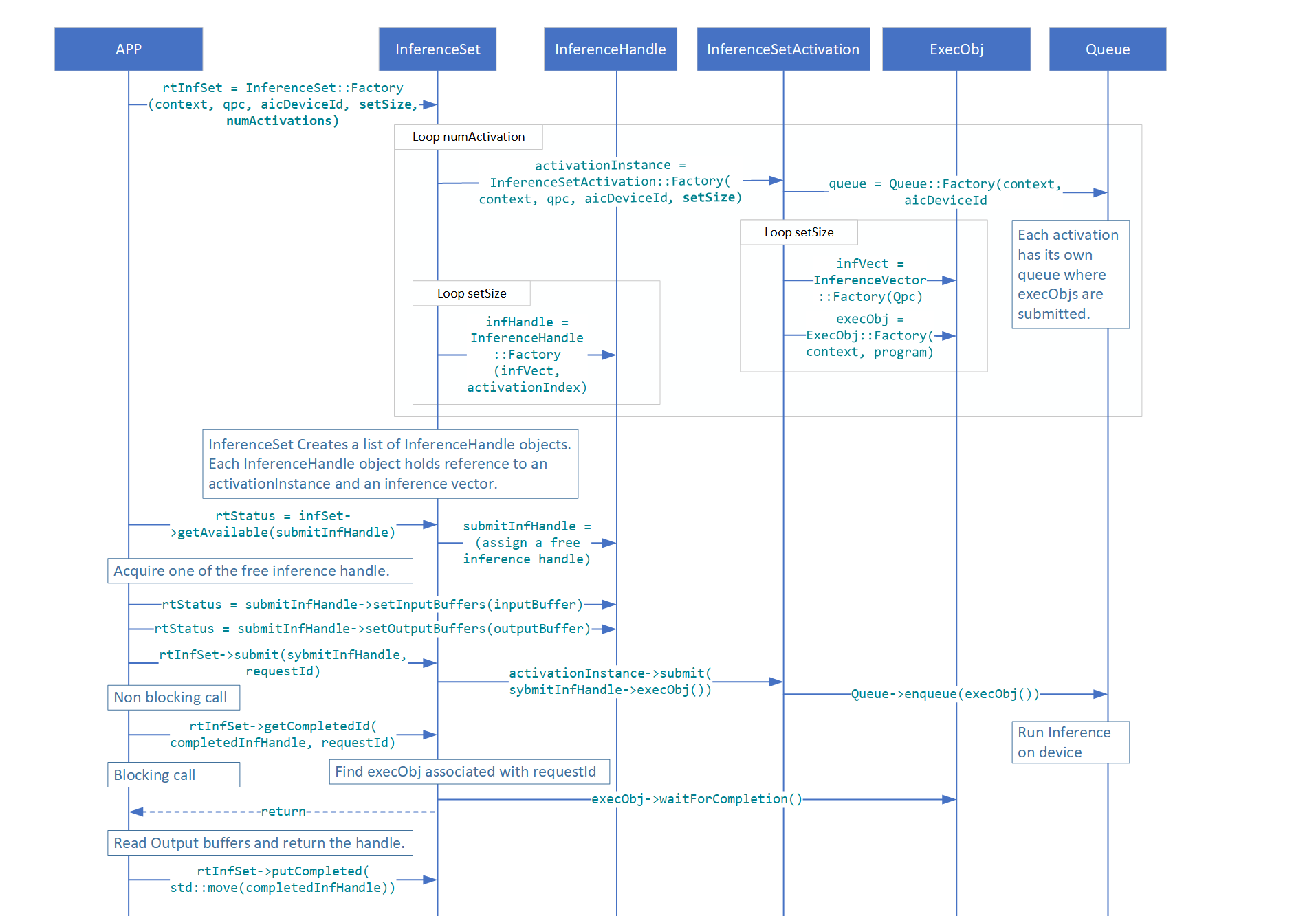
InferenceSet

InferenceSet is a C++ class that is used to submit inference. It abstracts out lower level classes like Queue, Program and ExecObj and provides an easier way of handling multiple activations in a single group to submit inference.

List of APIs of InferenceSet

  • submit(): Submit an inference through InferenceVector. The submission will be blocked until an InferenceHandle is available

  • submit(): Submit an inference through InferenceHandle

  • getCompleted(): Returns a completed InferenceHandle object. User can access output of the inference using this InferenceHandle object by calling getBuffers() method

  • getCompletedId(): Returns a completed InferenceHandle object with specified ID

  • putCompleted(): Move a completed InferenceHandle back into the availableList vector

  • getAvailable(): Returns an available InferenceHandle object from availableList

  • waitForCompletion(): Wait for all inferences submitted to be completed on all activations

  • Factory(): Instantiates InferenceSet

NumActivations and SetSize

NumActivations and SetSize are arguments of InferenceSet::Factory API.

  • NumActivations: InferenceSet creates this many numbers of network instances inside device. User can decide NumActivations based on number of cores required to run his network and number of available cores.

  • SetSize: For each network instance, user application can simultaneously enqueue this many numbers of input/output buffers to run inferences. Recommended value is between 2 to 10. User should find an optimal value to achieve desired throughput (inferences/sec) and latency.

../../_images/ActivationAndSetSize.png

Activations and SetSize

Inference Flow

Inference flow using InferenceSet would be as follows:

  1. Instantiate InferenceSet using the Factory method

  2. Acquire one of the available InferenceHandle.

  3. Set Input and Output buffers in that InferenceHandle.

  4. Submit InferenceHandle to InferenceSet to run inference in device.

  5. Call getCompletedId API to wait for Inference to complete. Inference results are available in Output buffers, once this API returns.

  6. Once application reads output data, putCompleted must be called to return the InferenceHandle back to available List of handles.

../../_images/InferenceSetFlow.png

Inference Flow

InferenceSetProperties

InferenceSetProperties defines properties to be consumed by InferenceSet

List of members of InferenceSetProperties

  • programProperties: User can set different program properties which will be consumed internally by Program object. Notable programProperties are:

    • SubmitRetryTimeoutMs: After submission of inference, runtime waits for this milliseconds timeout period, if inference is not complete in this timeout period, error is returned

    • SubmitNumRetries: Number of times submission should be retried when the above timeout occurs

    • devMapping: devMapping specifies the physical devices to be used by the program and is valid only for the network’s that need multiple devices to run

  • queueProperties: User can set queue properties which will be consumed internally by Queue object. Notable queueProperties are:

    • numThreadsPerQueue: Number of threads spawned to process elements in the queue. Default 4

  • name: Defines name of the InferenceSet Object

  • id: Defines id of the InferenceSet Object