Introduction to the Model Preparator Tool

The QAic Model Preparator is an optional tool that automates generating Optimal AIC Friendly models for usage. It applies various optimizations and cleaning techniques for generation of the model. Developers can use this tool if the exported model fails compilation.

The current version supports ONNX and TF models. The tool checks the model, applies shape inference, cleans the model, applies various optimization, handles the pre-processing/post-processing nodes in the graph, and generates models as per the given user configuration (YAML).

Model Preparator Overview

Checkout the Model Export page on details on exporting the model from one framework to another framework, the most preferred and tested framework on MP is Onnx.

For detailed usage of the tool, refer to this link

../../../../_images/mp.png

usage: Sample Config Details are For Single model:

MODEL:
    INFO:
        MODEL_TYPE: EFFICIENTDET
        INPUT_INFO:
        - - input:0
          - - 1
            - 512
            - 512
            - 3
        DYNAMIC_INFO:
        - - input:0
          - - batch_size
            - 512
            - 512
            - 3
        EXPORT_TYPE: ONNX
        OPSET: 13
        MODEL_PATH: efficientdet-d0.pb
        NAME: Sample Model
        DESCRIPTION: SSD MobileNet V1 Opset 10 Object Detection Model
        VALIDATE: False
        AIC_DEVICE_ID: 0
        WORKSPACE: WORKSPACE
        VERBOSE: INFO
        INPUT_LIST_FILE: None
        CUSTOM_OP_INFO_FILEPATH: None

PRE_POST_HANDLE:
    NMS_PARAMS:
        MAX_OUTPUT_SIZE_PER_CLASS: 100
        MAX_TOTAL_SIZE: 100
        IOU_THRESHOLD: 0.65
        SCORE_THRESHOLD: 0.25
        CLIP_BOXES: False
        PAD_PER_CLASS: False

    PRE_PLUGIN: True
    TRANSFORMER_PACKED_MODEL: False
    COMPRESSED_MASK: False
    POST_PLUGIN: SMARTNMS
    ANCHOR_BIN_FILE: None

ATTRIBUTES: None

Usage on Multi Model Config:

MODELS:
  MODEL:
      INFO:
          MODEL_TYPE: CLASSIFICATION
          INPUT_INFO:
          - - model_1_input
            - - 1
              - 100
          DYNAMIC_INFO:
          - - model_1_input
            - - batch
              - 100
          EXPORT_TYPE: ONNX
          OPSET: 13
          MODEL_PATH: model_1.onnx
          NAME: Model_1
          DESCRIPTION: Sample model-1
          VALIDATE: True
          AIC_DEVICE_ID: 0
          WORKSPACE: ./workspace
          VERBOSE: INFO
          INPUT_LIST_FILE: None
          CUSTOM_OP_INFO_FILEPATH: None

  PRE_POST_HANDLE:
      NMS_PARAMS:
          MAX_OUTPUT_SIZE_PER_CLASS: 100
          MAX_TOTAL_SIZE: 500
          IOU_THRESHOLD: 0.5
          SCORE_THRESHOLD: 0.01
          CLIP_BOXES: False
          PAD_PER_CLASS: False

      PRE_PLUGIN: True
      TRANSFORMER_PACKED_MODEL: False
      COMPRESSED_MASK: False
      POST_PLUGIN: NONE
      ANCHOR_BIN_FILE: None

  ATTRIBUTES: None


  MODEL:
    INFO:
        MODEL_TYPE: CLASSIFICATION
        INPUT_INFO:
        - - model_2_input
          - - 1
            - 10
        DYNAMIC_INFO:
        - - model_2_input
          - - batch
            - 10
        EXPORT_TYPE: ONNX
        OPSET: 13
        MODEL_PATH: model_2.onnx
        NAME: Model_2
        DESCRIPTION: Sample model-2
        VALIDATE: True
        AIC_DEVICE_ID: 0
        WORKSPACE: ./workspace
        VERBOSE: INFO
        INPUT_LIST_FILE: None
        CUSTOM_OP_INFO_FILEPATH: None

  PRE_POST_HANDLE:
      NMS_PARAMS:
          MAX_OUTPUT_SIZE_PER_CLASS: 100
          MAX_TOTAL_SIZE: 500
          IOU_THRESHOLD: 0.5
          SCORE_THRESHOLD: 0.01
          CLIP_BOXES: False
          PAD_PER_CLASS: False

      PRE_PLUGIN: True
      TRANSFORMER_PACKED_MODEL: False
      COMPRESSED_MASK: False
      POST_PLUGIN: NONE
      ANCHOR_BIN_FILE: None

  ATTRIBUTES: None

CHAINING_INFO: EDGES: - - Model_1::model_1_output - Model_2::model_2_input

WORKSPACE: ./workspace_chaining/
EXPORT_TYPE: ONNX
OPSET: 13
AIC_DEVICE_ID: 0

qaic-preparator options

Config Options: –config CONFIG Path to config file –silent Run in silent mode

For more details checkout the help menu in the tool: “python3 qaic-model- preparator.py –help “ Tool location in the SDK: “/opt/qti-aic/tools/qaic- pytools

Sample details on Model Configuration Settings file

Model Preparator Configurations

  • MODEL

    • DESCRIPTION : Model Description

    • MODEL_TYPE : Provide the Model Category it belongs to

    • MODEL_PATH : Provide path to the downloaded original model file

    • INPUT_INFO : Provide Dictionary of Input names and its corresponding shapes.

    • DYNAMIC : Provide Dynamic Info to generate dynamic models

    • EXPORT_TYPE : ONNX or TENSORFLOW

    • VALIDATE : Validate the prepared model outputs with native framwork. (Ex: QAic FP16 vs OnnxRuntime FP32)

    • WORKSPACE : Provide the workspace directory to save the log files and final prepared model.

  • PRE_POST_HANDLE

    • ANCHOR_BIN_FILE : Path to Anchor bin files or None.

    • POST_PLUGIN : None by Default, If Object Detection Models, Provide “Smart-nms” or “QDetect” to either generate split model or full model.

    • PRE_PLUGIN : Handle pre plugin, This will be either keep/remove the pre processing from the graph.

    • NMS_PARAMS : This fields are specific to Object Detection models, and are helpful while creating full model based on QDetect nodes.

    • MAX_OUTPUT_SIZE_PER_CLASS : A scalar integer representing the maximum number of boxes to be selected by non-max suppression per class

    • MAX_TOTAL_SIZE : A integer representing maximum number of boxes retained over all classes. Note that setting this value to a large number may result in OOM error depending on the system workload.

    • IOU_THRESHOLD : A float representing the threshold for deciding whether boxes overlap too much with respect to IOU.

    • SCORE_THRESHOLD : A float representing the threshold for deciding when to remove boxes based on score.

    • CLIP_BOXES : If true, the coordinates of output nmsed boxes will be clipped to [0, 1]. If false, output the box coordinates as it is. Defaults to true.

    • PAD_PER_CLASS : If false, the output nmsed boxes, scores and classes are padded/clipped to max_total_size.

Optimizations Around Pre and Post Processing Handling in Preparator

  • PRE_PLUGIN

    • The PRE_PLUGIN field in the config is a boolean flag indicating the application of pre-processing optimizations if any. For example: In most of the computer vision models from the TensorFlow network we have seen that the preprocessing and post processing is part of the model graph making it dynamic in nature.

    • Since we are working mostly on static models (due to AOT), this will cause issues in the model compilation. Making the PRE_PLUGIN True will help in handling such pre-processing in the model graph and making it AIC friendly.

    • The preprocessing which is part of the model is handled and details regarding the same is tapped onto the log files.

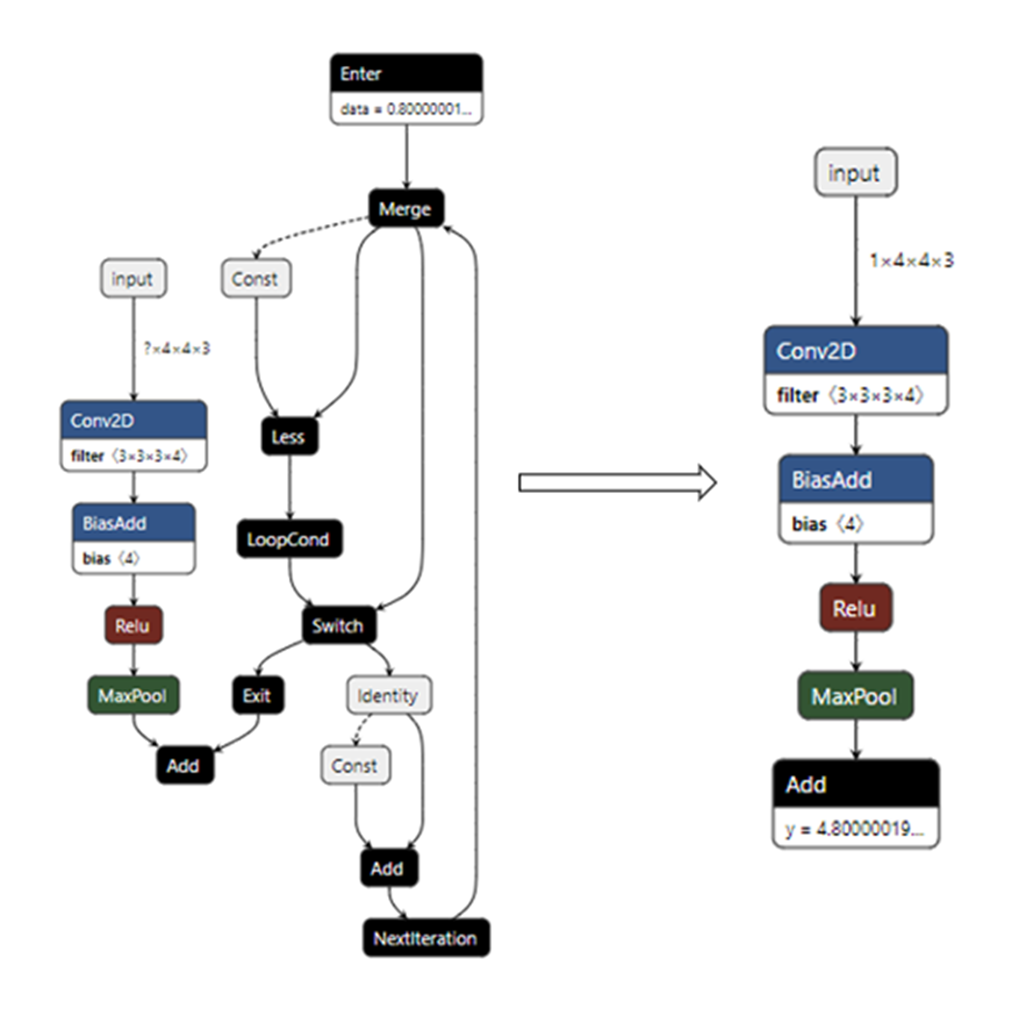
    • The TF Optimizer looks for control-flow operators inside the model and replaces them with the appropriate/relevant operators.Major Optimizations include:

    • Switch-Merge Optimizer:

      • This arises due to the “tf.while_loop()” and “tf.cond()” APIs. The “prediction” flag of the switch operator is evaluated, and the corresponding path is selected for the model. A switch operator whose prediction flag is not constant cannot be optimized.

    • Loop Unrolling:

      • This arises due to the “tf.while_loop()” APIs. The loop is unrolled to make a Directed Acyclic Graph (DAG) based on the number of loop iterations. It cannot be applied in cases where the number of loop iterations is not fixed or there is a nested loop.

    • TensorArray Optimizations:

      • This includes all tensor-array operators like (TensorArray, TensorArrayWrite, TensorArrayRead, TensorArrayGather, TensorArrayScatter, and so on). This optimization replaces tensor-array operators with relevant known and supported operators.

      • For most of the NLP models, we have tokenization encodings of the inputs which we do in the host and pass the tokenized inputs to the model.

../../../../_images/model_modify.png
  • POST_PLUGIN

    • This field is mostly applicable to the Object Detection CV models, at QAic we have two options to run the ABP + NMS. Smart-NMS and QDetect.

    • SMART-NMS is a software application to help run the post processing part of the Object Detection (OD) models on host. Enabling this in the config will help add SMART-NMS to the model. Here we have intelligent way of identifying the post processing of the model if any and generating SMART-NMS specific model.

    • QDetect is a known custom operator from QAic to enabling running the post processing of the OD models on the device. Enabling this in the config, will help generate add QDetect to the model.

    • For NLP networks, the post-processing is decoding the tokens generated from model. Here we can use HuggingFace generation utils to do the post processing on the host.

Tutorial: Converting and executing a YoloV5 model with QAic

The following tutorial will demonstrate the end to end usage of Model Preparator Tool and the QAic Execution. This process begins with a trained source framework model, which is converted and built into a optimization model using Model Preparator, which are then executed on a QAic backend.

The tutorial will use YoloV5 as the source framework model.

The sections of the tutorial are as follows:

  • Tutorial Setup: Download the Original Model

  • Model Conversion: Generate the Optimized Model using Model Preparator APIs

  • Executing Example Model: Run the model on QAic Backend.

  • Plot Model Outputs on Sample Image

Tutorial Setup

The tutorial assumes general setup instructions have been followed at Setup.

import os
cwd = os.getcwd()

# Steps to generate the models from ultralytics repo.
!rm -rf yolov5

# Clone the Ultralytics repo.
!git clone --branch v6.0 --depth 1 https://github.com/ultralytics/yolov5.git

# Install the requirements
%cd yolov5
!git checkout v6.0

!pip3 install seaborn
# Export the Original yolo models.
!python3 -W ignore export.py --weights ./yolov5s.pt --include onnx --opset 13

# Copy the original model to the relevant paths in sdk
!cp yolov5s.onnx /opt/qti-aic/tools/qaic-pytools
%cd ..
!rm -rf yolov5/

Model Conversion

After the model assets have been acquired the model can be converted to optimized QAic model, and subsequently built for use by an application. In the below example we will be generating the optimized QDetect model as explained in the above pre/post processing section.

# Path to the installed SDK apps tools
%cd /opt/qti-aic/tools/qaic-pytools

# Run the preparator plugin with the relevant config file
!python -W ignore qaic-model-preparator.py --config /opt/qti-aic/tools/qaic-pytools/model_configs/samples/preparator/public/yolov5_ultralytics_model_info_qdetect.yaml --silent

# More details on various configs can be found here: /opt/qti-aic/tools/qaic-pytools/model_configs/samples/preparator/public

QAic Backend Execution

Compile the model binary using the qaic-exec and execute it using the qaic- runner with the following commands:

!rm -rf yolo-binaries-qdetect

!/opt/qti-aic/exec/qaic-exec -m=/opt/qti-aic/tools/qaic-pytools/WORKSPACE/yolov5s_preparator_aic100.onnx \
-aic-hw -onnx-define-symbol=batch_size,1 -aic-binary-dir=yolo-binaries-qdetect -convert-to-fp16 -compile-only
!/opt/qti-aic/exec/qaic-runner -t yolo-binaries-qdetect -a 1 -d 0 --time 15

Plot Model Outputs on Sample Image

Once we have the performance numbers, we will setup some model artifacts based on sample real image, Pre-Process, convert it to raw generate model outputs based on qaic-runner. Then using the generated outputs, we will plot it on the input images and get the final bounding boxes.

# Imports
import os
import time
import cv2
import numpy as np
import torch
from PIL import Image

def letterbox_image(image, size):
    iw, ih = image.size
    w, h = size
    scale = min(w / iw, h / ih)
    nw = int(iw * scale)
    nh = int(ih * scale)

    image = image.resize((nw, nh), Image.BICUBIC)
    new_image = Image.new("RGB", size, (128, 128, 128))
    pad_left = (w - nw) // 2
    pad_top = (h - nh) // 2
    new_image.paste(image, (pad_left, pad_top))
    return new_image, scale, pad_left, pad_top

def preprocessImg(image_path, input_h, input_w):

    image_src = Image.open(image_path)
    resized, scale, pad_left, pad_top = letterbox_image(image_src, (input_w, input_h))
    img_in = np.transpose(resized, (2, 0, 1)).astype(np.float32)  # HWC -> CHW
    img_in = np.expand_dims(img_in, axis=0)
    img_in /= 255.0
    return img_in, np.array(image_src, dtype=np.uint8), scale, pad_left, pad_top
# Download the sample image and pre-process
!rm -rf *.jpg
!wget -c https://ultralytics.com/images/zidane.jpg
img_preproc, img_orig, scale, pad_left, pad_top = preprocessImg("zidane.jpg", 640, 640)
img_preproc.tofile("input.raw")
# Generate the outputs
!/opt/qti-aic/exec/qaic-runner -t yolo-binaries-qdetect -i input.raw --write-output-dir yolo-output-qdetect -d 0
# Model artifacts to post process and plot the outputs on the image
def scale_coords(
    coords, img_orig_h, img_orig_w, scale, pad_left, pad_top, xy_swap=True
):
    # Rescale coords (xyxy) from preprocessed img to original img resolution

    if xy_swap:
        coords[:, :, [0, 2]] -= pad_top  # y padding
        coords[:, :, [1, 3]] -= pad_left  # x padding
    else:
        coords[:, :, [0, 2]] -= pad_left  # x padding
        coords[:, :, [1, 3]] -= pad_top  # y padding
    coords[:, :, :4] /= scale

    # Clip bounding xyxy bounding boxes to image shape (height, width)
    if xy_swap:
        coords[:, :, 0] = coords[:, :, 0].clip(0, img_orig_h - 1)  # y1
        coords[:, :, 1] = coords[:, :, 1].clip(0, img_orig_w - 1)  # x1
        coords[:, :, 2] = coords[:, :, 2].clip(0, img_orig_h - 1)  # y2
        coords[:, :, 3] = coords[:, :, 3].clip(0, img_orig_w - 1)  # x2
    else:
        coords[:, :, 0] = coords[:, :, 0].clip(0, img_orig_w - 1)  # x1
        coords[:, :, 1] = coords[:, :, 1].clip(0, img_orig_h - 1)  # y1
        coords[:, :, 2] = coords[:, :, 2].clip(0, img_orig_w - 1)  # x2
        coords[:, :, 3] = coords[:, :, 3].clip(0, img_orig_h - 1)  # y2
    return coords


class_names = [
    "person",
    "bicycle",
    "car",
    "motorcycle",
    "airplane",
    "bus",
    "train",
    "truck",
    "boat",
    "traffic light",
    "fire hydrant",
    "stop sign",
    "parking meter",
    "bench",
    "bird",
    "cat",
    "dog",
    "horse",
    "sheep",
    "cow",
    "elephant",
    "bear",
    "zebra",
    "giraffe",
    "backpack",
    "umbrella",
    "handbag",
    "tie",
    "suitcase",
    "frisbee",
    "skis",
    "snowboard",
    "sports ball",
    "kite",
    "baseball bat",
    "baseball glove",
    "skateboard",
    "surfboard",
    "tennis racket",
    "bottle",
    "wine glass",
    "cup",
    "fork",
    "knife",
    "spoon",
    "bowl",
    "banana",
    "apple",
    "sandwich",
    "orange",
    "broccoli",
    "carrot",
    "hot dog",
    "pizza",
    "donut",
    "cake",
    "chair",
    "couch",
    "potted plant",
    "bed",
    "dining table",
    "toilet",
    "tv",
    "laptop",
    "mouse",
    "remote",
    "keyboard",
    "cell phone",
    "microwave",
    "oven",
    "toaster",
    "sink",
    "refrigerator",
    "book",
    "clock",
    "vase",
    "scissors",
    "teddy bear",
    "hair drier",
    "toothbrush",
]


def drawBoxes(
    detections,
    img_orig,
    scale=1.0,
    pad_left=0,
    pad_top=0,
    xy_swap=True,
    filter_score=0.2,
    line_thickness=None,
    text_bg_alpha=0.0,
):
    detection_boxes = detections[0]  # [1, N, 4]
    detection_scores = detections[1]  # [1, N]
    detection_classes = detections[2]  # [1, N]
    num_detections = detections[3]  # [1]

    img_orig_h, img_orig_w = img_orig.shape[:2]

    detection_boxes = scale_coords(
        detection_boxes, img_orig_h, img_orig_w, scale, pad_left, pad_top, xy_swap
    )

    tl = line_thickness or round(0.002 * (img_orig_w + img_orig_h) / 2) + 1

    assert (
        detection_boxes.shape[0] == 1
    ), "Currently plotting for single batch size only."
    for i in range(num_detections[0]):
        box = detection_boxes[0][i]
        score = detection_scores[0][i]
        cls = detection_classes[0][i]
        if score < filter_score:
            continue
        if xy_swap:
            y1, x1, y2, x2 = map(int, box)
        else:
            x1, y1, x2, y2 = map(int, box)
        np.random.seed(int(cls) + 2020)
        color = [np.random.randint(0, 255), 0, np.random.randint(0, 255)]
        cv2.rectangle(
            img_orig,
            (x1, y1),
            (x2, y2),
            color,
            thickness=max(int((img_orig_h + img_orig_w) / 600), 1),
            lineType=cv2.LINE_AA,
        )
        label = "%s %.2f" % (class_names[int(cls)], score)
        t_size = cv2.getTextSize(label, 0, fontScale=tl / 3, thickness=1)[0]
        c2 = x1 + t_size[0] + 3, y1 - t_size[1] - 5
        if text_bg_alpha == 0.0:
            cv2.rectangle(img_orig, (x1 - 1, y1), c2, color, cv2.FILLED, cv2.LINE_AA)
        else:
            alphaReserve = text_bg_alpha
            BChannel, GChannel, RChannel = color
            xMin, yMin = int(x1 - 1), int(y1 - t_size[1] - 3)
            xMax, yMax = int(x1 + t_size[0]), int(y1)
            img_orig[yMin:yMax, xMin:xMax, 0] = img_orig[
                yMin:yMax, xMin:xMax, 0
            ] * alphaReserve + BChannel * (1 - alphaReserve)
            img_orig[yMin:yMax, xMin:xMax, 1] = img_orig[
                yMin:yMax, xMin:xMax, 1
            ] * alphaReserve + GChannel * (1 - alphaReserve)
            img_orig[yMin:yMax, xMin:xMax, 2] = img_orig[
                yMin:yMax, xMin:xMax, 2
            ] * alphaReserve + RChannel * (1 - alphaReserve)
        cv2.putText(
            img_orig,
            label,
            (x1 + 3, y1 - 4),
            0,
            tl / 3,
            [255, 255, 255],
            thickness=1,
            lineType=cv2.LINE_AA,
        )
        print(
            f"X1:{x1}, Y1:{y1}, X2:{x2}, Y2:{y2}, Score:{score:.4f}, Cls_id:{class_names[int(cls)]}"
        )

    return img_orig
boxes = np.fromfile("yolo-output-qdetect/detection_boxes-activation-0-inf-0.bin", dtype="float32").reshape(1, 100, 4)
scores = np.fromfile("yolo-output-qdetect/detection_scores-activation-0-inf-0.bin", dtype="float32").reshape(1, 100)
classes = np.fromfile("yolo-output-qdetect/detection_classes-activation-0-inf-0.bin", dtype="int32").reshape(1, 100)
detections = np.fromfile("yolo-output-qdetect/num_detections-activation-0-inf-0.bin", dtype="int32").reshape(1)

decoded_output = [boxes, scores, classes, detections]
image_src = Image.open("zidane.jpg")
img_orig = np.array(image_src, dtype=np.uint8)
img_orig_plotted = drawBoxes(decoded_output, img_orig, scale, pad_left, pad_top, True)
img_orig_plotted = cv2.cvtColor(img_orig_plotted, cv2.COLOR_RGB2BGR)
cv2.imwrite("output_qdetect.jpg", img_orig_plotted)
# Plot the outputs on the image
import matplotlib.pyplot as plt
from matplotlib.pyplot import figure

img = np.array(Image.open("output_qdetect.jpg"))
fig, ax = plt.subplots(figsize=(15, 15))
ax.imshow(img)

For more examples on various models, Checkout our notebooks in SDK. Location to notebooks in SDK: /opt/qti-aic/tools/qaic- pytools/docs/preparator/examples/notebooks